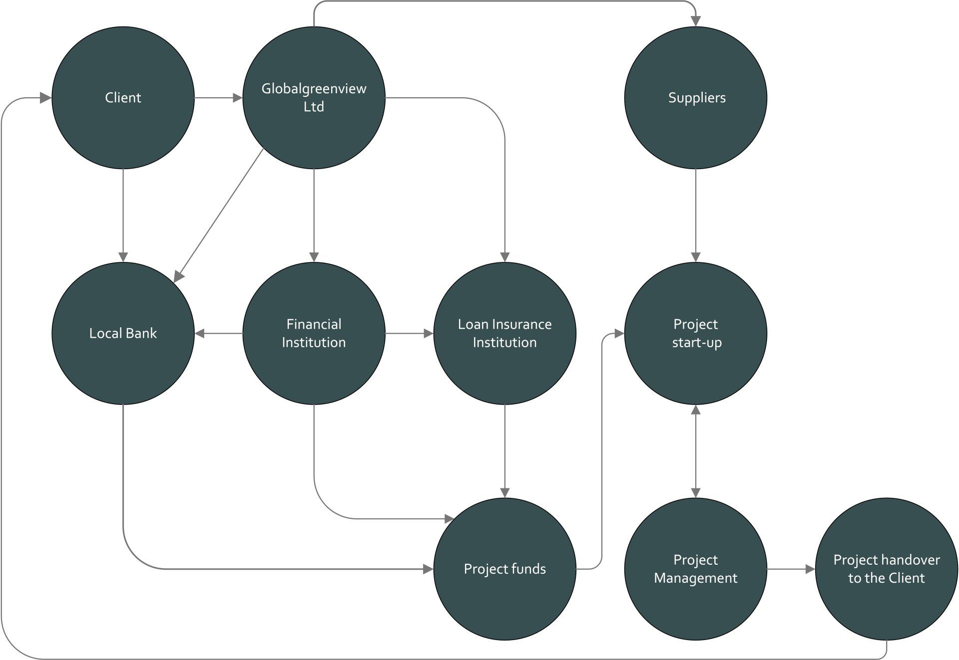
Financing
We are pleased to announce that, as a standard, we are offering our clients a connection with financial institutions to facilitate the implementation of the project.
Some of the benefits:
- covers 85% of the project cost, 15% client's participation.
- interest rate <9% (lowest in Ghana market)
- Repayment period 1-10 years.
- by fulfilling requirements, funding approval under 60 days.

